字体:
  • 小
  • 中
  • 大
  • 超大
夜间
评论
收藏
分享:
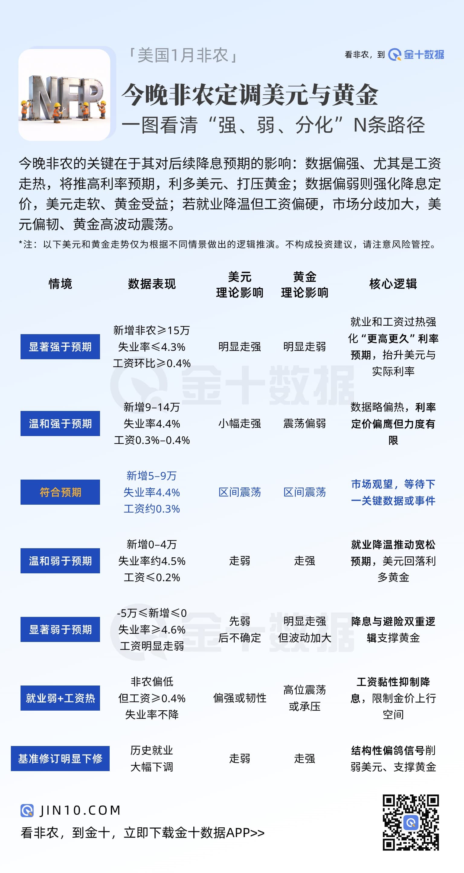
今晚非农定调美元与黄金:一图看清N条路径
七种情景下,美元和黄金的走势逻辑推演是怎样的?一图看懂!

风险提示及免责条款:市场有风险,投资需谨慎。本文不构成个人投资建议,也未考虑到个别用户特殊的投资目标、财务状况或需要。用户应考虑本文中的任何意见、观点或结论是否符合其特定状况。据此投资,责任自负。
解锁文章

郑尧

756篇

TA没有写简介,内敛也是一种表达

最新文章 更多
HOT 1月非农大超预期,数据有何看点?
2小时前
HOT 金十独家:美国1月非农报告全文
2小时前
一边打两三份工,一边工时缩水:美国就业市场正在“失血”
3小时前
xAI核心成员接连离职,更多动荡内幕浮出水面
3小时前
HOT 今晚非农定调美元与黄金:一图看清N条路径
4小时前

推荐阅读 更多

NEW

1小时前 OPEC最新预警:原油二季度将现供应过剩,弱势美元成“救命稻草”?

1小时前 泽连斯基:美乌下轮谈判,重点谈领土

HOT

2小时前 美国非农“开门红”意外强劲!美联储将推迟至7月降息?

HOT

2小时前 1月非农大超预期,数据有何看点?

HOT

2小时前 金十独家:美国1月非农报告全文