字体:
  • 超大
夜间
评论
收藏
分享:
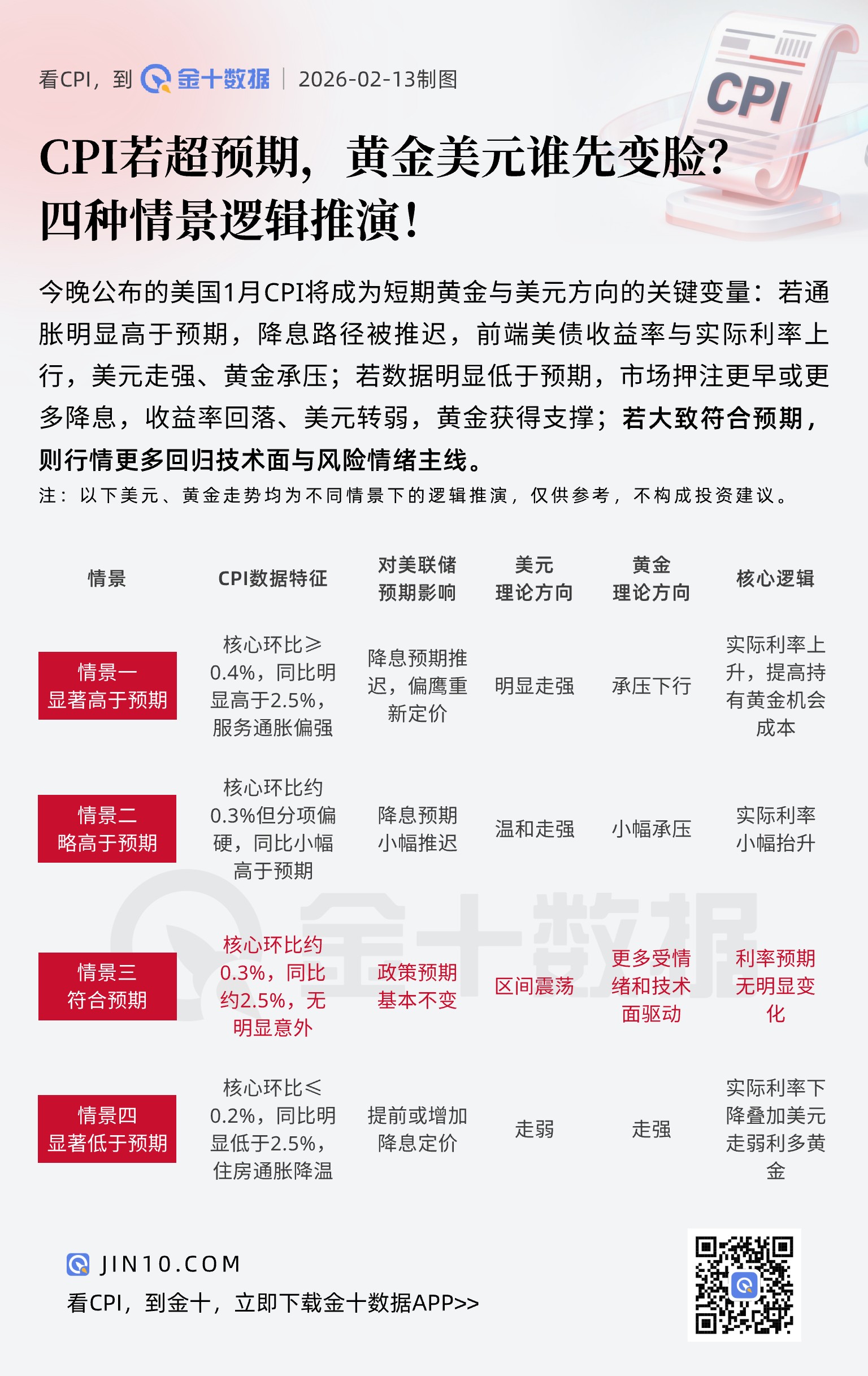
CPI之夜,黄金美元谁先变脸?四种情景逻辑推演!
美国1月CPI即将公布,市场关注的是它对美联储降息节奏的影响。实际利率与美元走势的变化,可能迅速传导至黄金价格。四重推演框架,一图看懂!
风险提示及免责条款:市场有风险,投资需谨慎。本文不构成个人投资建议,也未考虑到个别用户特殊的投资目标、财务状况或需要。用户应考虑本文中的任何意见、观点或结论是否符合其特定状况。据此投资,责任自负。